CAR-T for T Cell Leukaemia

T-ALL is an aggressive blood cancer with poor outcomes after relapse. CAR-T therapy for T-ALL is uniquely challenging: CAR-T cells and leukaemic T cells share surface antigens, causing fratricide and making it difficult to distinguish the therapy from the disease.

We have developed multiple strategies to overcome this:

  • Anti-CCR9 CAR-T cells — targeting the chemokine receptor CCR9, which is expressed on thymic-stage T-ALL but absent from most normal T cells (Blood 2022). The FRACTALL clinical trial is now testing this approach in patients.
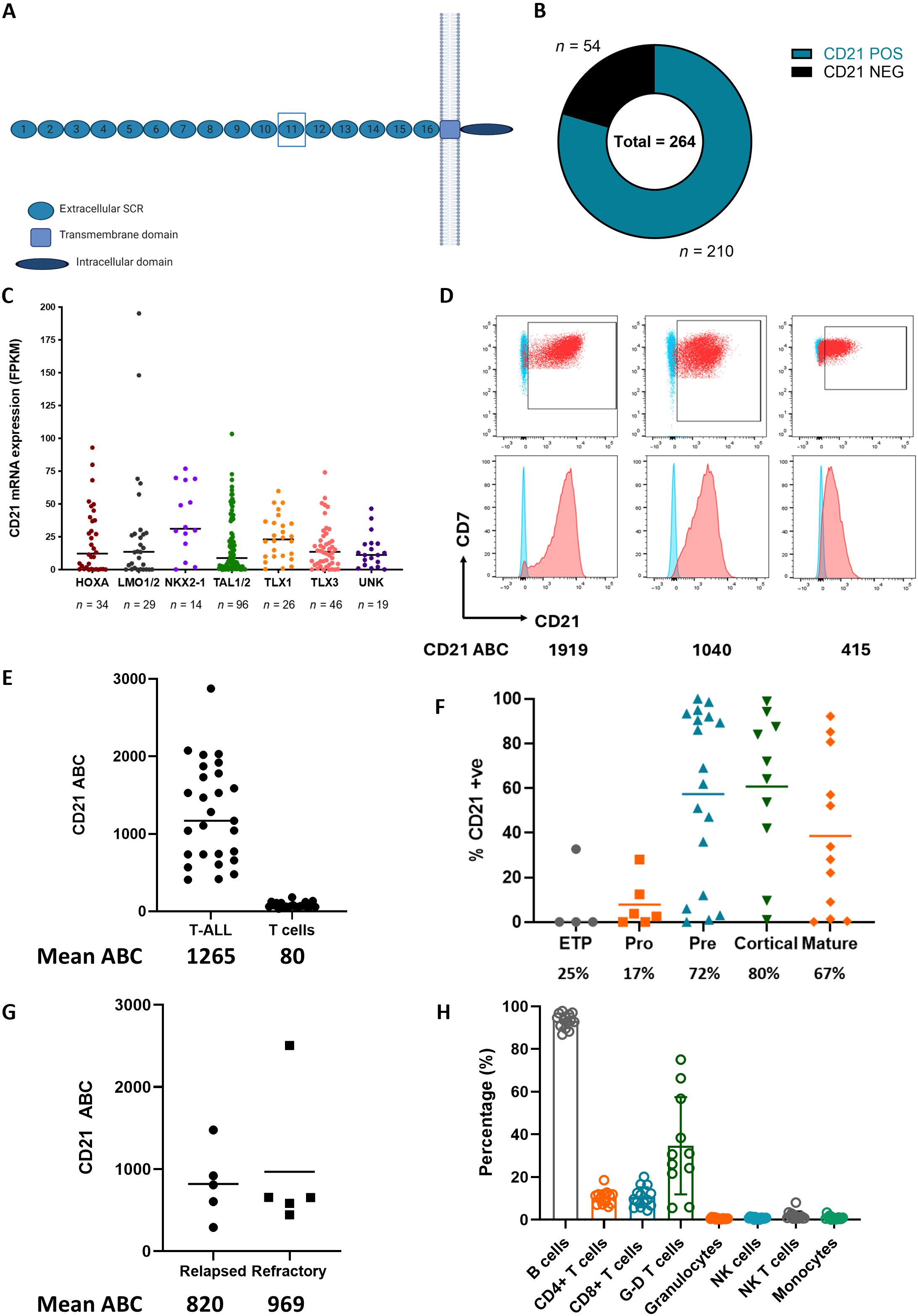
  • Anti-CD21 CAR-T cells — targeting CD21, which we identified as aberrantly expressed on 80% of T-ALL cases but absent from healthy T cells (Science Translational Medicine 2025)
  • Combinatorial targeting — engineering multi-antigen CARs to prevent antigen escape, a major cause of relapse after single-target therapies
  • Bispecifics & ADCs — developing T cell-engaging bispecific antibodies and antibody-drug conjugates as alternative immunotherapy modalities for T-ALL
  • Immunocompetent mouse models — building novel murine models of T-ALL to evaluate CAR-T efficacy in the context of an intact immune system
CD21 expression in T-ALL - Science Translational Medicine 2025

CAR-T for T Cell Lymphoma

We pioneered targeting of TRBC1 and TRBC2 — the two isoforms of the T cell receptor beta-chain constant region — as a strategy to treat T cell lymphoma. Since each T cell expresses only one isoform, a CAR targeting TRBC1 selectively eliminates malignant T cells while sparing the TRBC2+ healthy compartment. This work (Nature Medicine 2017) has led to a successful Phase 1/2 clinical trial for peripheral T cell lymphoma (Nature Medicine 2025).

We are now building on this in several directions:

  • Novel target discovery — using mass spectrometry-based proteomics to identify new surface antigens that distinguish T cell lymphoma subtypes, enabling more precise CAR-T targeting
  • Optimising TRBC1/2 targeting — developing approaches to prevent ‘reverse kill’, where target T cells kill the CAR-T cells instead of the other way around
  • Next-generation CARs — engineering improved receptor designs for greater potency and durability against T cell lymphoma
TRBC1 targeting - Nature Medicine 2017

Allogeneic & Universal CAR-T

Current CAR-T therapies are manufactured from each patient’s own T cells — a process that is expensive, time-consuming, and sometimes fails due to poor T cell quality. We are developing strategies to create universal, off-the-shelf products that are available immediately from the freezer.

Our approach prioritises avoiding genome editing where possible:

  • US11 CAR-T cells — engineering T cells to express the viral protein US11, which degrades MHC class I molecules and eliminates TCR surface expression, rendering cells invisible to the host immune system without any gene editing (Blood 2022)
  • T cell immortalisation — creating renewable T cell lines that can be banked and expanded indefinitely as an unlimited source of CAR-T cells
  • Protein-based immune evasion — engineering surface proteins that prevent rejection of donor cells without permanent genetic modification

Our KCAT19 clinical trial is testing TCR-KDEL CAR-T cells — an allogeneic approach — in patients with B cell malignancies.

Understanding allogeneic (off-the-shelf) CAR-T cell therapy
Diagram created by Nano Banana
Paul and Nicola Maciocia in the lab Paul Maciocia and Ciaran Acuna in the lab

CAR-T Engineering

We work across diseases to optimise CAR-T cell function, combining genetic engineering, CRISPR screening, metabolic reprogramming, and rigorous preclinical testing to build better therapies.

CRISPR Screening

Rather than engineering one gene at a time, we use genome-wide CRISPR knockout and activation screens to systematically identify genes that control CAR-T cell fitness and function. These unbiased screens reveal novel enhancement targets, map how different tumour microenvironments shape T cell behaviour, and feed directly into next-generation CAR constructs.

Metabolic Reprogramming

CAR-T cells progressively lose function after infusion as tumours create nutrient-depleted, hypoxic microenvironments. We engineer CAR-T cells with enhanced metabolic fitness — rewiring fuel sources, boosting mitochondrial function, and rationally reprogramming metabolism to maintain killing in hostile conditions.

Optimised CAR-T for B-ALL & Multiple Myeloma

Although CAR-T has transformed outcomes in B cell malignancies, many patients still relapse. We are applying our engineering platforms — including CRISPR-identified targets and metabolic modifications — to build more durable and potent CAR-T cells for B-ALL and multiple myeloma.

Preclinical Mouse Models

We develop and maintain immunocompetent and xenograft mouse models of T-ALL, B-ALL, and lymphoma to evaluate CAR-T therapies in vivo. These models are critical for testing efficacy, persistence, and safety before clinical translation, and allow us to study CAR-T cell behaviour in the context of an intact immune system.

CAR-T for Solid Tumours

While CAR-T has transformed outcomes in blood cancers, solid tumours remain a frontier challenge. The hostile tumour microenvironment suppresses T cell function, physical barriers limit access, and antigen heterogeneity allows tumour escape.

We are tackling solid tumours through:

  • Novel binder development — generating VHH nanobody binders against solid tumour antigens using llama-derived phage display libraries
  • CAR-T engineering — combining our metabolic reprogramming and receptor engineering platforms to build CAR-T cells that can penetrate and persist in solid tumour environments
  • Lung cancer — developing CAR-T approaches specifically for lung cancer, leveraging both novel binder platforms and engineered T cell fitness programmes
VHH nanobody phage display workflow

Computational Binder Design

We are building an integrated computational and experimental pipeline for the rapid design and validation of VHH nanobody binders against therapeutic targets.

  • VHH nanobody engineering — combining llama immunisation, phage display library construction, and biopanning to isolate high-affinity single-domain antibodies
  • Computational protein design — applying structure-based methods, deep learning, and molecular simulation to design binders in silico and optimise affinity, specificity, and developability
  • Multi-target campaigns — systematically generating binders against panels of cancer-relevant antigens, feeding directly into our CAR-T and bispecific programmes

These platforms enable us to move from target identification to functional CAR-T candidate rapidly, accelerating the path from discovery to the clinic.

CAR-T for Autoimmune Disease

CAR-T cells are showing remarkable efficacy in autoimmune diseases such as systemic lupus erythematosus (SLE), where B cell depletion can induce deep remissions. We contribute to this emerging field through a collaboration with Carola Vinuesa's group at the Francis Crick Institute, where we supply anti-CD19 CAR-T cells for preclinical mouse models of lupus.

Our recent work together has revealed that autoantibody-producing cells in lupus are continuously replenished from proliferating B cell precursors rather than being sustained by long-lived plasma cells. This has important implications for understanding why patients relapse after CAR-T therapy and how adjunctive treatments might be designed to prevent it (bioRxiv 2025).

Clinical Trials

Translation is at the heart of our work. We are running clinical trials of CAR-T products developed in our lab, bringing new treatments directly from the bench to patients.

FRACTALL

Phase 1 · Recruiting · NCT07300683

Fratricide-Resistant Autologous CAR-T Cells Targeting CCR9 for T-ALL/T-LBL

The first-in-human trial of anti-CCR9 CAR-T cells for children and adults with relapsed or refractory T cell acute lymphoblastic leukaemia. CCR9 is expressed on >70% of T-ALL but on <5% of normal T cells, enabling selective targeting of leukaemic cells while sparing the healthy T cell compartment and avoiding fratricide. Funded by Great Ormond Street Hospital Charity and the Medical Research Council.

Based on our preclinical work published in Blood (2022). Currently recruiting at UCLH.

KCAT19

Phase 1 · EudraCT 2021-002878-88

Allogeneic TCR-KDEL CAR-T Cells for CD19+ B Cell Malignancies

An off-the-shelf allogeneic CAR-T cell product using the TCR-KDEL system to retain the T cell receptor intracellularly, preventing graft-versus-host disease without the need for genome editing. Donor T cells are engineered to express an anti-CD19 CAR (CAT19) for the treatment of relapsed or refractory B-ALL, DLBCL, mantle cell lymphoma, and indolent B-NHL.

PI: Dr Maeve O’Reilly. Based at UCLH, with cell manufacture at the Royal Free Hospital. Based on our preclinical work presented at ASH (Blood 2018).

Please note: Our clinical trials are funded through the NHS and can only accept patients who are eligible for NHS treatment. Unfortunately, we are unable to enrol international patients unless they have existing NHS eligibility.